Testo liberamente tradotto da Massimo Boetto su autorizzazione di Thierry Legault, il medesimo testo è disponibile in francese e inglese al sito dell’Autore: www.astrophoto.fr
Che cos’è l’ostruzione?
L’ostruzione di un telescopio è rappresentata dal suo specchio secondario (e il suo supporto) che ferma la parte centrale del fascio luminoso.
La quantità dell’ostruzione varia secondo lo strumento considerato. Essa dipende dallo schema ottico del telescopio (Newton, Schmidt Cassegrain, ecc.) e di certe scelte come ad esempio il campo di piena luce (che vuol dire senza vignettatura) ricercato. Il valore dell’ostruzione varia abitualmente, in percentuale al diametro dello strumento, dal 15% al 35%. Alcuni strumenti dedicati all’astrofotografia a grande campo del cielo profondo possono presentare una ostruzione superiore al 40%.
Con lo scopo di presentare dei valori più lusinghieri in apparenza, certi costruttori esprimono l’ostruzione dei loro telescopi non in frazioni sul diametro ma in frazioni sulla superfice collettrice dello strumento. L’ostruzione sulla superfice si ricava dall’ostruzione sul diametro elevata al quadrato. Per esempio: una ostruzione del 20% sul diametro (cioè 40 mm. su 200 mm.) corrisponde a una ostruzione del 0,04 (0,20 al quadrato) cioè il 4% della superfice. Al contrario, un telescopio ostruito al 10% sulla superfice corrisponde al 32% (radice quadrata di 0,1) d’ostruzione sul diametro. Altri costruttori indicano il diametro dello specchio secondario e non del suo supporto, questo permette ugualmente di migliorare artificialmente i valori, quando è evidente che è il diametro del supporto che conta.
Gli effetti dell’ostruzione sono di due ordini: la diminuzione della quantità di luce captata dallo strumento, e il contrasto dell’immagine che si modifica nel medesimo strumento.
La diminuzione di luce ricevuta dal telescopio e direttamente espressa dal valore della sua ostruzione sulla superfice. Uno strumento ostruito del 20% per il 4% di luce, mentre un telescopio ostruito al 33% perde l’11% della luce. Si puo’ constatare che, anche nelle forti ostruzioni, la perdita della luminosità è poco importante: una apertura di 250 mm. ostruita al 34% riceve la medesima quantità di luce di una apertura non ostruita di 235 mm. di diametro.
Quali sono gli effetti dell’ostruzione sul disco di Airy?
La presenza di una ostruzione modifica la figura di diffrazione (disco d’Airy) di una stella osservata attraverso lo strumento. Questa figura , visibile ad ingrandimenti molto elevati, si compone di un disco centrale (falso disco) contornato da anelli di luminosità decrescente a vantaggio degli anelli che risultano rinforzati. Le figure di seguito presentano l’apparenza visuale del disco di Airy per dei telescopi ostruiti al 0%, 20% e 33%.
![]() |
![]() |
![]() |
| senza ostruzione | ostruzione 20% | ostruzione 33% |
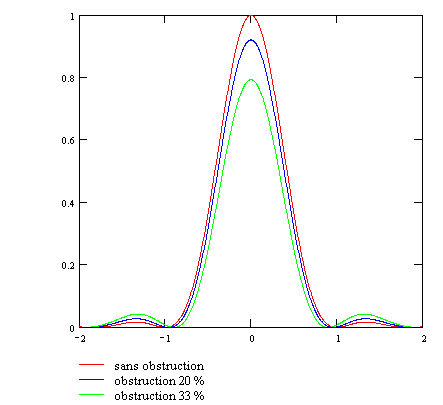
Ugualmente se il cambiamento del disco di Airy sembra considerevole (le immagini sopra riportate sono in scala logaritmica per corrispondere alla visione umana), l’effetto gioca su diversi livelli di debole intensità, come mostrano i profili poco sopra: entro lo 0% e il 33% d’ostruzione, l’intensità massima del primo anello di diffrazione passa dal 1,7% al 5,4% di intensità massima del disco. E’ falso affermare che in presenza di una ostruzione, il disco centrale fonde con il primo anello di diffrazione.
.gif)
Quali sono gli effetti dell’ostruzione sul contrasto?
La curva del contrasto di uno strumento è modificata a causa dell’ostruzione in un modo complesso, così come mostra la figura sotto. In presenza di ostruzione, il contrasto diminuisce effettivamente in rapporto ad uno strumento non ostruito, ma unicamente nelle basse e medie frequenze spaziali (parte sinistra della curva). Al contrario, nelle alte frequenze (parte destra), il contrasto non è diminuito, anzi è leggermente aumentato.
.gif)
La figura qui sopra presenta le curve relative a degli strumenti ostruiti rispettivamente al 20% e al 33%. Il prolungamento della parte sinistra di ogni curva indica rispetto allo strumento non ostruito la variazione del contrasto alle basse frequenze. Si nota che uno strumento ostruito al 33% equivale nelle basse frequenze ad uno strumento non ostruito di un diametro inferiore al 33% (170 mm. per 250 mm.). Un telescopio ostruito al 20% equivale ad uno strumento non ostruito di un diametro circa del 15% inferiore (210 mm. per 250 mm.).
.gif)
Una regola empirica dedotta da questi risultati è che uno strumento ostruito di diametro D e di ostruzione d, nelle basse frequenze, equivale ad uno strumento non ostruito di diametro effettivo D eff di cui alla formula:
Deff = D – d
(questa regola è un po’ pessimista per le piccole ostruzioni)
L’esame degli effetti sul potere risolutivo dello strumento porta a separare due casi:
- le strutture a contrasto elevato: Luna, stelle doppie, divisione di Cassini, ombre di satelliti o anelli, bordo del pianeta. Il limite della risoluzione si situa presso l’estremità destra della curva , questa risoluzione non è modificata dalla ostruzione.
- le strutture a debole contrasto: superfice di Marte, Giove e Saturno. Il limite della risoluzione si situa ad una frequenza più bassa che nei casi precedenti. Per dei dettagli a bassissimo contrasto, questo limite puo’ essere piazzato prima del punto d’intersezione delle curve. In questi casi, il contrasto è inferiore per strumenti ostruiti. Come per il contrasto nelle basse frequenze, la risoluzione dello strumento è allora equivalente a quello di uno strumento non ostruito di diametro Deff.
Il fatto che il limite della risoluzione si situa a destra o a sinistra dell’intersezione delle curve (e dunque non ci sono perdite di risoluzione) dipende dal contrasto intrinseco dell’oggetto (che può variare secondo la lunghezza d’onda: Giove è più contrastato nel blu che nel rosso). Questo limite dipende anche dalla tecnica impiegata: CCD, fotografia o visuale (la soglia del contrasto è diversa: 2% circa per l’osservazione visuale in condizioni di luminosità sufficiente, probabilmente 0,5% in CCD). Nessuna regola generale può essere data sulla parte relativa alla risoluzione di superfici poco contrastate. Nondimeno, la risoluzione effettiva è al minimo come quella di uno strumento non ostruito di diametro Def.
Questi risultati sono valevoli unicamente se lo strumento è otticamente buono e ben regolato. Nel caso contrario, la curva MTF è schiacciata, il limite della risoluzione è diminuito e la perdita della medesima affligge tutti gli oggetti, compresi gli oggetti ben contrastati come la Luna. Ma in certe situazioni si può ancora perdere risoluzione?
Uno spider , quello che provoca dei sottili raggi sulle stelle brillanti, non ha alcuna influenza percettibile sul contrasto e la risoluzione delle immagini lunari e planetarie. Per l’alta risoluzione, non è dunque necessario impiegare degli accorgimenti come ad esempio le lame curve.
Quali sono gli effetti dell’ostruzione sulle immagini planetarie e lunari?
Le immagini lunari e planetarie che seguono (colonna di sinistra) presentano quello che può mostrare uno strumento di 150 mm. non ostruito. Le colonne seguenti contengono delle simulazioni con ostruzioni rispettivamente del 20% e del 33% sullo stesso strumento.
![]() |
![]() |
![]() |
![]() |
![]() |
![]() |
![]() |
![]() |
![]() |
| senza ostruzione | ostruzione al 20% | ostruzione al 33% |
Le modifica delle performances dovute all’ostruzione del 20% è poco sensibile. Una simile ostruzione può essere considerata come trascurabile, essa è probabilmente difficile da distinguere in pratica da una ostruzione nulla. L’ostruzione del 33% ha degli effetti più netti sul contrasto delle immagini: l’oggetto appare globalmente meno contrastato. Tuttavia, il contrasto è netto sui crateri e sui crepacci lunari, il potere risolutivo dello strumento non è modificato. Al contrario, nei dettagli poco contrastati (bande nuvolose di Giove e Saturno), si può notare una bassa risoluzione.
Conclusione.
Gli effetti dell’ostruzione sono i seguenti:
- il contrasto globale delle immagini è diminuito, lo strumento (diametro D, ostruzione d) ha approssimativamente il medesimo rendimento di uno strumento non ostruito di diametro Deff = D –d
- il potere di risoluzione dello strumento non è modificato sugli oggetti e i dettagli contrastati: Luna, stelle doppie, divisione di Cassini, ombre dei satelliti o degli anelli, bordo del pianeta….
- Il potere di risoluzione puo’ essere diminuito sugli oggetti poco contrastati: superice di Marte, Giove e Saturno. La risoluzione effettiva dipende dal contrasto dell’oggetto e dalla tecnica impiegata,ed è al minimo come quella di uno strumento non ostruito di diametro Def
Dal punto di vista strettamente relativo all’ostruzione, si ottengono le seguenti equivalenze:
| diam. riflet. ostr. 33% | diam.rifra.equiv. in contrasto globale | diam.rifra.equivalente in risoluzione planetaria | diam.rifra.equivalente in risoluzione Luna, doppie,ecc. | diam.rifra.equival.
in quantità di luce |
| 300 mm. | 200 mm. | da 200 a 300 mm.(1) | 300 mm. | 280 mm. (2) |
| 250 mm. | 170 mm. | da 170 a 250 mm.(1) | 250 mm. | 235 mm. (2) |
| 225 mm. | 150 mm. | da 150 a 225 mm.(1) | 225 mm. | 210 mm. (2) |
| 200 mm | 130 mm. | da 130 a 200 mm.(1) | 200 mm. | 190 mm. (2) |
| 150 mm. | 100 mm | da 100 a 150 mm.(1) | 150 mm. | 140 mm. (2) |
- secondo il contrasto dell’oggetto e la tecnica utilizzata.
- supponendo identico il coefficiente di trasmissione delle ottiche.
L’ostruzione, pur avendo degli effetti che possono essere non trascurabili sul contrasto e la risoluzione delle immagini planetarie, non è assolutamente debilitativi per l’alta risoluzione. E’ necessario non perdere di vista che, sui pianeti, l’ostruzione non puo’ rendere solamente lei un riflettore di 250 mm. inferiore ad un rifrattore da 170 mm.. Sulla Luna, il telescopio beneficia del suo pieno potere risolutivo. Non è un azzardo se, come ha dimostrato Jean Dragesco in “ High Resolution Astrophotography”, le migliori immagini planetarie e lunari ad alta risoluzione realizzate negli anni passati sono state tutte prese con dei telescopi da 200 a 400 mm. di diametro in cui alcuni erano ostruiti più del 30%.
Certamente poi, a parità di tutte le altre condizioni, va meglio uno strumento poco ostruito che uno strumento fortemente ostruito. Ma è assurdo focalizzarsi sull’ostruzione a detrimento di tutte le altre considerazioni e immaginare che uno strumento poco ostruito è obbligatoriamente migliore di un altro più ostruito. Poiché in materia di degradazione di immagine, l’ostruzione è l’albero che nasconde la foresta. La produzione amatoriale fotografica e CCD planetaria ci mostra che la quasi totalità degli strumenti in uso non è limitata dall’ostruzione ma da altre cause di degradazione come quella della collimazione, una messa in temperatura difettosa e una precaria messa a fuoco, sovente a un punto tale che l’ostruzione diventa un fenomeno ininfluente. Le qualità e i difetti di uno strumento non si limitano alla sua ostruzione, ci sono altri criteri più importanti in pratica: facilità di messa in temperatura, stabilità dell’immagine, inaffidabilità del sistema di allineamento delle ottiche. Ecc. Non è sufficiente avere un’ottica dichiarata di buona qualità al test di Foucault e poco ostruita per ottenere automaticamente dei buoni risultati sul campo.
Pertanto, sentendo talvolta delle affermazioni categoriche come: “l’ostruzione diminuisce fortemente il potere risolutivo”, “uno strumento ostruito perde il 50% delle sue capacità”,”uno strumento ostruito al 30% è inutile in alta risoluzione”, o “l’ostruzione ha meno effetti in CCD che nel visuale”. Affermazioni troppo eccessive che sono contraddette dalle leggi della diffrazione e da esperienze svolte con un minimo di rigore. Quando queste opinioni sono utilizzate in una comparazione di strumenti sul campo, riportano certe esperienze realmente vissute ma esprimono gli effetti di altri fattori che non sono l’ostruzione:principi ottici differenti, sensibilità alla turbolenza differente, diametri differenti, qualità ottiche differenti, ingrandimenti differenti, regolazioni differenti, ecc. In particolare, la maggior parte dei telescopi in commercio soffre di scollimazione (anche se i loro proprietari pensano il contrario), che provoca un abbassamento delle performances ben superiore ai danni causati dall’ostruzione. Il solo mezzo valevole per osservare gli effetti reali dell’ostruzione è di utilizzare un unico strumento (rifrattore o newton poco ostruito) in cui si ostruisce artificialmente con l’aiuto di dischi metallici di diametri variabili, alfine di sopprimere tutte le altre differenze che sono generalmente preponderanti.
Per un amatore che costruisce il suo strumento, può essere rischioso cercare di minimizzare a tutti i costi le dimensioni dello specchio secondario. Se è sottodimensionato, la periferia del fascio ottico è persa, il che conduce ad una perdita di luminosità e ad un aumento dell’ostruzione effettiva (l’inverso del risultato cercato !). Soprattutto, numerosi specchi, che sono di produzione industriale o artigianale, presentano dei difetti di forma sulla loro periferia (bordo ribattuto o rialzato). In questo caso, voler utilizzare costi quel che costi, l’estremo bordo dello specchio secondario può provocare una degradazione delle performances dello strumento, ben più importanti di quelle che avrebbe comportato un piccolo supplemento d’ostruzione “di sicurezza”. Il meglio è talvolta nemico del bene………
Thierry Legault ® riproduzione vietata
http://www.astrophoto.fr
.gif)
.gif)
.gif)
.jpg)
.jpg)
.jpg)
.jpg)
.jpg)
.jpg)
.jpg)
.jpg)
.jpg)